跳至內容區
  • 章程法規
    • 本會章程
    • 相關法規
  • 會議記錄
    • 會員代表大會
    • 理事會
    • 常務理事會
    • 監事會
    • 勞資類
      • 勞資會議
      • 專案會議
      • 水力系統
      • 火力系統
      • 核能發電系統
      • 輸變電系統
      • 業務系統
      • 工程系統
      • 修護系統
      • 供電系統
    • 工安類
    • 研發類
  • 總會行蹤
  • 新聞媒體檔案庫
    • 新聞、電視節目
    • 新聞稿
  • 勞工盾牌
  • 台電特約商店地圖
  • TPC特約商店APP
    • Google
    • IOS
台灣電力工會

台灣電力工會

團結鬥陣 捍衛勞權

  • 首頁
  • 最新消息
  • 工會快訊
  • 工會簡介
  • 組織轉型專區
  • 工會歷年重大抗爭事件
  • 電工通訊
  • 各處專區
    • 勞資處
    • 工安處
    • 國會處
    • 研發處
    • 文宣處
    • 動員處
    • 福利處
    • 組訓處
    • 主計處
    • 總務處
  • 勞工教育訓練
  • 福利專區
  • 保險專區
  • 模範勞工專區

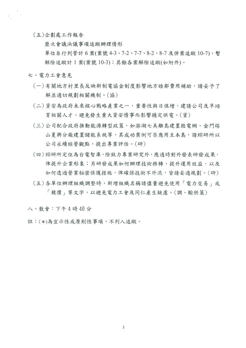
台灣電力公司轉型推動會報第11次會議紀錄

2020年 05月 26日 t28836351 組織轉型專區 台灣電力公司轉型推動會報第11次會議紀錄 已關閉迴響。

20200617140901-000120200617140901-000220200617140901-000320200617140901-000420200617140901-000520200617140901-000620200617140901-000720200617140901-000820200617140901-000920200617140901-001020200617140901-001120200617140901-001220200617140901-001320200617140901-001420200617140901-0015台灣電力公司轉型推動會報第11次會議紀錄

分享此文:

  • 分享至 LINE(在新視窗中開啟) LINE
  • Tweet
  • 以電子郵件將連結傳送給朋友(在新視窗中開啟) 電子郵件

相關

文章分頁導航

Previous Post: 109.05.26重要輿情
Next Post: 工會通訊-109年5月份會務動態報導

熱門文章

  • 母親節前賀禮 績效獎金5/8入袋
    母親節前賀禮 績效獎金5/8入袋
  • HONDA 台電員工購車優惠專案
    HONDA 台電員工購車優惠專案
  • TOYOTA 台電員工購車優惠專案
    TOYOTA 台電員工購車優惠專案
  • 配售電系統勞資協商溝通會議議程
    配售電系統勞資協商溝通會議議程
  • 114年台灣電力工會會員保險相關表格
    114年台灣電力工會會員保險相關表格

網站管理

台灣電力工會

 

聯繫我們

在 WordPress.com 建立網站或部落格 佈景主題:Tortuga,發表者:ThemeZee。
  • 訂閱 已訂閱
    • 台灣電力工會
    • 訂閱 25 其他用戶
    • 已經有 WordPress.com 帳號了?立即登入。
    • 台灣電力工會
    • 訂閱 已訂閱
    • 註冊
    • 登入
    • 複製短網址
    • 回報此內容
    • 以閱讀器檢視
    • 管理訂閱
    • 收合此列

載入迴響中...

你必須登入才能發表留言。